Realimentação
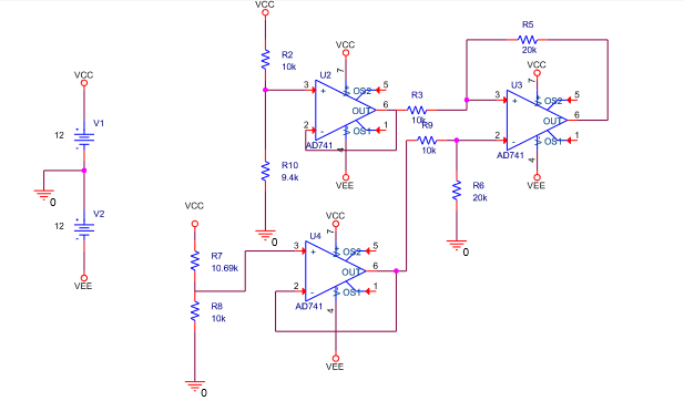
No que diz respeito à realimentação, as simulações previamente feitas serviram para conferir a evolução temporal das tensões. Abaixo segue a representação do circuito da malha de realimentação (Figura 34).
Figura 34-Esquema representativo da malha de realimentação-obtido no sofware orcad
Após a construção do circuito em ambiente de simulação, a evolução temporal do valor das tensões obtidas, na presença de 0 e 100% de luz encontram-se representadas nas figuras 35 e 36 respetivamente, sendo que a tensão representada a verde diz respeito à tensão que chega ao subtrator e daí ser registado sempre o valor de 5,8 V, e a tensão representada a vermelho diz respeito à tensão de saída que varia entre os 0v no primeiro caso e os 10 v no segundo
Figura 35-Representação da evolução temporal das tensões na presença de 0% de luz
Figura 36-Representação da evolução temporal das tensões na presença de 100% de luz
Figura 37- circuito da malha de realimentação
Uma vez na montagem do circuito em meio físico, pode ter-se em conta os seguintes materiais:
· 1 breadboard;
· 1 sensor LDR;
· 3 amplificadores operacionais (dois deles com a função de Buffers);
· 5 resistências de 10kΩ;
· 2 resistências de 20kΩ;
· Fios condutores;
· Díodo
